Detecting Lung Cancer With Artificial Intelligence (Part 2): Pathways to Solutions
On 23 December 1971, President Richard M. Nixon signed the National Cancer Act of 1971, and kicked off the "War on Cancer." The act provided for one simple mandate:
Support research and application of the results of research to reduce the incidence, morbidity, and mortality from cancer ... in so far as feasible.
Over the fifty years of its lifetime, the act has had a remarkable impact. In the United States, the death rates of nearly all cancers has gone down significantly. Consider, for example:
- In 1975, the death rate of colorectal cancer was 28% with survival at five years less than 50%. By 2019 the death rate had been been reduced to just under 13%, with more than 68% of patients surviving after five years.
- For breast cancer, the trend is the same. In 1975, more than 30% of patients died with just 75% surviving at five years. In 2019, the death rate had been reduced to less than 20% while five year survival had been increased to 92%.
- The reduction in fatality for prostate cancer is even more dramatic. In 1975, more than 30% of prostate cancer patients died of the disease with a five year survival of about 67%. By 2019, the death rate had been reduced to 18.41% with a five-year survival of more than 98%.
Unfortunately, progress in reducing the mortality of lung cancer (the leading cause of cancer mortality worldwide), has been more modest. In 1975, the observed death rate for lung cancer was 42%. In 2019, it had only declined to 33%. And while there has been progress in improving five year survival (from 11% in 1975 to an estimated 22.10% in 2017), it still lags far behind other cancer outcomes and about 75% of those who have it die within five years of their diagnosis.
While there are many reasons for this, one of the most significant is that only a small percentage of cases are detected before the disease has spread. Yet, if detected early, lung cancer can be effectively treated (with a five year survival of 56%). Improving how we screen for cancer in its early stages has the potential to save millions of lives.
In this series, we've been looking at technologies which might be able to help in this challenge. In Part 1, we examined the daunting task facing radiologists of spotting tiny nodules in the vast grayscale of an x-ray or CT image and highlighted some of the technical challenges:
- the use of screening modalities such as x-ray are not ideal for detecting small growths, despite being ubiquitous in treatment
- why it can be difficult for Radiologists to spot early-stage nodules
- how emerging artificial intelligence tools might might be able to help with consistent early detection by making it easier to assess all images for signs of cancer, while also helping to alleviate Radiologist fatigue
But technical breakthroughs alone aren’t enough. For a solution to make a real impact, it must fit seamlessly into the healthcare system—a complex ecosystem where each component must support the others to work effectively. This article examines what a comprehensive, practical solution for early lung cancer detection might look like.
- We’ll first examine how advances in AI can synthesize multiple data types to improve not just detection but also risk assessment, offering a more precise picture of patient needs.
- Next, we’ll explore the integration of AI tools into existing clinical workflows, allowing for streamlined diagnoses without adding a burden on already-stretched healthcare teams.
- We'll then discuss how AI can help radiologists manage growing scan volumes, an essential advantage given the projected shortage of radiologists in the coming years.
- Finally, we’ll consider the broader impacts that early detection might have for patient outcomes and the potential to reduce healthcare costs.
Key Features for an Early Detection System
Every journey begins with at least a sense of direction—a vague idea of where you need to go and how you might approach the journey. The same holds true for engineering: before tackling a challenge, you need a clear understanding of the problem at hand. With that in mind, let’s start with the essential features any viable early lung cancer detection system should address.
- Identify. At its core, an AI tool for early detection should excel at identifying lung nodules and anomalies in x-rays with high sensitivity. Chest x-rays, the most common imaging tool for thoracic care, are quick, accessible, and affordable; and they are available in nearly every medical setting, whether in-patient or out-patient. This ubiquity makes X-rays an ideal initial screening tool, and AI can take this advantage a step further. By reviewing all chest x-rays—regardless of why they were ordered—the system can offer nearly universal screening, flagging potential issues even when the exam was for unrelated conditions. This early alert system could give at-risk patients a chance for more precise follow-up imaging, such as CT scans, that can confirm a diagnosis and guide further treatment.
- Measure. The tool should go beyond single snapshots to track changes in a patient’s imaging history. By continuously analyzing past and current x-rays, the AI can detect subtle shifts that might otherwise go unnoticed—alerting healthcare providers to early warning signs and supporting physicians in deciding when further evaluation is needed. This historical view, combined with real-time analysis, would make the tool far more effective in catching the earliest hints of cancer progression.
- Manage. To be truly effective, this AI system must fit seamlessly within existing hospital infrastructures. Its findings should integrate smoothly into electronic health records (EHRs), imaging archives (PACS), Radiology Information Systems (RIS), and reporting tools. This integration would ensure that every flagged anomaly becomes part of the patient's official care record, fully accessible to the healthcare team. In this way, AI-driven insights are shared across systems, enabling a more cohesive and responsive approach to patient care.
By setting these clear priorities—Identify, Measure, Manage—a system for early lung cancer detection can take shape as something that doesn’t just enhance diagnosis but integrates deeply into patient care, leveraging AI to make detection both widespread and impactful.
Identify and Measure
In building a solution for early lung cancer detection, there are two needs: identifying early-stage nodules and quantifying risk based on their changes over time. At the technical level, the tool must accomplish three things: first, it must recognize potentially malignant nodules in x-rays with precision; second, it should incorporate past imaging to observe subtle, cumulative changes in each patient; and finally, it needs to translate these findings into meaningful risk assessments to prompt follow up investigation or treatment.
Recent breakthroughs in deep learning, especially through convolutional neural networks (CNNs) and the emerging power of transformers, provide AI the capability to learn directly from vast datasets and classify complex structures; while also providing a mechanism to include additional "channel data" such as previously acquired imaging.
Neural networks are a type of artificial intelligence inspired by the way our brains work. Just like our brains have billions of interconnected neurons that to help us recognize patterns, solve problems, and make decisions, a neural network has layers of interconnected "nodes" that process information in a similar way. When we feed a neural network with data—like images, text, or numbers—it learns by adjusting the connections between these nodes to identify patterns and make predictions.
What makes neural networks powerful is that they don’t need humans to hand-code specific rules or instructions. Instead, they "gain experience" as they are exposed to more data. This capability forms the foundation of modern AI, enabling it to tackle complex tasks such as recognizing faces, translating languages, and even detecting diseases in medical scans.
In 2019, researchers from Brown University and Google Health published a Nature Medicine study that provided a blueprint for how AI models could effectively recognize early stage nodules and consider changes over time. Using their architecture, they were able to achieve a detection rate equivalent to human radiologists (94.4%). But while their model had excellent accuracy, that was only part of why it was interesting. The architecture utilized by the research team created a layered approach with three features:
- The model considered an entire image volume. Prior to the publication of the Google paper, most machine learning cancer detection models worked on "slice-by-slice" (two dimensional) basis. 2D models ignore features that are "out of plane" in the image., but by analyzing the entire 3D scan, the model was able to see details and complex relationships outside of the plane of acquisition.
- The data pipeline prepared secondary volumes as "regions of interest" and incorporated them alongside the main scan as a second "channel" of information. This second input provided a mechanism to add prior scans and provide historical context.
- The cancer risk prediction was based on the outputs from both the full volume model and the cancer region of interest model.

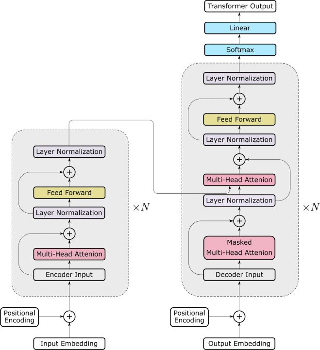
Since 2019, a variation of the architecture proposed by the Brown University and Google Researchers has emerged as a powerful way to capture context and history. Referred to as "visual transformers," these models split images (or 3D volumes) into sequences of patches, treating each patch as a "token" in the same way that words are treated in natural language processing. This approach allows visual transformers to process and understand images as collections of meaningful segments, rather than individual pixels, enabling the model to capture complex spatial relationships across an entire image or volume.
One of the significant advantages of visual transformers is their ability to maintain context. Using a mechanism called "self-attention," the model evaluates each patch in relation to every other patch, assigning weights that highlight the most relevant parts of the image. This attention mechanism allows visual transformers to build a coherent picture of an image’s structure, maintaining both local details and global context. Because transformers can process the entire image at once, they can retain long-range dependencies—relationships between far-apart areas of an image or volume—that convolutional neural networks (CNNs) might miss.
Visual transformers can also encode more spatial information than traditional neural networks. Unlike CNNs, which are typically limited to processing local features through sequential layers, transformers capture both local and global features simultaneously. This gives visual transformers an enhanced ability to discern patterns and spatial arrangements, making them particularly powerful for tasks that require understanding fine-grained structures within a larger context. For applications like medical imaging, where both the minute details and overall structure matter, visual transformers provide a robust framework for capturing the complexity of real-world visual data.
In addition to their other benefits, transformers provide greater flexibility with input modalities. They can handle 2D slices, 3D volumes, and even multi-modal inputs like paired CT and x-ray scans combined. This flexibility provides more flexibility than models focused on on a single-input (like the Brown/Google model discussed above).

Manage
Thanks to neural networks and transformers, the technical capabilities of AI systems seem poised to detect lung cancer earlier. Unfortunately, the model itself is only one component—and arguably the smallest piece—of providing a complete solution. The system must also coexist peacefully in the intricate and often chaotic world of clinical IT.
In healthcare, it's never just about building the most advanced algorithm or having the best accuracy on a test set. It's about making technology fit within the existing mosaic of tools, people, and processes that shape patient care. This means working with radiologists, not against them; saving time, not adding new friction. This is where the "Manage" component becomes essential—how does an AI solution, even one that performs superbly in isolation, actually become part of the real-world fabric of clinical environments?
The answer lies in more than just clever programming. It’s about ensuring that the insights AI provides can effortlessly traverse the complex pathways of clinical data—feeding into electronic health records, coordinating with Radiology Information Systems, being stored seamlessly in imaging archives, and enabling radiologists to make informed decisions without any added burden. Only then can AI move beyond its technical brilliance and deliver true, transformative value in early lung cancer detection.
Computer-Aided Diagnosis
This is territory that radiologists and medical technologists have traveled before. For more than sixty years, researchers have sought to create computer systems that could help facilitate the reading and diagnosis of medical images. Referred to as "Computer-Aided Diagnosis" (CAD), the oldest such applications were deployed in the 1960s.
Unfortunately, CAD systems have had limited success in moving from the laboratory to the clinic. Often, rather than offering time-savings, they've imposed a burden rather. Though capable of flagging concerning findings, many CAD systems build on top of image processing techniques often result in physicians needing to spend extra time reviewing and dismissing false positives. In another type of failure, the interfaces provided by the assistants made it difficult to suppress or override errors, causing further lost time. As a result, CAD systems have never found widespread adoption.

Fitting Into Clinical Workflows
While previous generation Computer Aided Diagnostic systems failed to gain traction, they did help to elucidate the points of friction that arise when trying to provide assistance to Radiology workflows.
Practicing radiology, in many ways, is like working on an industrial assembly line. Radiologists are expected to review hundreds of studies per day, with an average of only a few minutes per imaging series. Radiologists often only have a few minutes (sometimes as little as three to four) per exam, which must include reviewing images, formulating findings, and drafting reports. Given this high volume, radiologists are extremely sensitive to delays that add unnecessary interaction or friction, as these can significantly impact their ability to maintain efficiency and accuracy. To be successful, any lung cancer screening solution must be mindful of radiologists' needs, save time, and improve integration across the computer systems to provide care, including:
- Radiology Information System (RIS) for scheduling studies and coordinating the work of the department.
- Picture Archiving and Communication System (PACS) for storing and retrieving images, which serves as the main workstation for radiologists.
- Reporting Software for drafting clinical notes and finalizing diagnostic reports.
- Electronic Health Record (EHR) for communicating radiology findings back to the rest of the care team.
CAD systems helped highlight these integration challenges by demonstrating the difficulties of adding an additional layer to an already complex workflow. For future AI based lung cancer screening systems to succeed, they need to be embedded seamlessly within existing platforms, minimizing disruption and enhancing the efficiency of radiologists rather than creating new bottlenecks.
Integrating AI Through Standards
Because of the need to better incorporate CAD systems, extensions to the standards used in Radiology -- the Digital Communication in Medicine (DICOM) and Integrating the Healthcare Enterprise (IHE) -- have been to created to describe how CAD can integrate into clinical environments without providing additional overhead. Summarized in a 2024 report called "Integrating and Adopting AI in the Radiology Workflow," the RSNA publication shows how data can flow from an order entered into an EHR, scheduled using a RIS, acquired using a scanner or modality, sent for AI based assessment through an "AI Orchestrator," and ultimately stored in the hospital PACS system.
Using existing standards like DICOM and IHE provides several benefits over custom integrations. First, it promotes interoperability—ensuring that AI models can process data across different systems and vendors without needing specialized, one-off solutions. This capability significantly reduces the costs associated with implementation, as hospitals do not need to invest heavily in proprietary technology or retrain staff for each new system. Additionally, adhering to established protocols helps reduce the risk of errors when data moves between systems, improving patient safety and ensuring that imaging findings are accurately conveyed throughout the care team.
While many aspects of AI integration can be built using well established Hospital IT infrastructure, the RSNA report introduced a new component -- the AI Orchestrator -- to manage the flow of imaging studies through the AI process, from initial acquisition to final reporting.
The Orchestrator uses standardized IHE profiles like AI Results (AIR) and AI Workflow for Imaging (AIW-I), to ensure that AI-generated findings are seamlessly integrated into existing clinical workflows and saved in formats which can be moved between systems. For example, instead of manually moving data, the Orchestrator can automate the routing of studies to different AI models and integrate the results back into PACS or EHR systems. This automation not only saves time but also minimizes potential points of failure that could occur with manual handling.
Supporting Providers
Identifying early-stage cancer is a brutal job. Malignant lung nodules ranging from one to four millimeters are nearly invisible to the human eye—whether on x-ray or CT. Worse yet, people get fatigued, and physicians are most likely to miss early-stage tumors when they are tired.
One of the central themes of this article has been that building a clinical system capable of early lung cancer detection is not only highly desirable —it is necessary. Achieving this goal means more screening and more testing, however. To find more early-stage cancers, we need more scans, both x-rays and CT, and that means a higher workload for radiologists who are already stretched thin.
Like many medical specialties, radiology is facing a shortage of care providers, and the increasing volume of imaging studies only makes this challenge more daunting. Luckily, AI can help bridge the grap. In some ways, it is almost a prerequisite to make early lung cancer detection a reality. Cutting edge models should be able to field a significant portion of the workload—pre-screening studies, flagging areas of concern, and providing a "second pair of eyes." This support will allow radiologists to not only keep pace with the growing demand but also improve diagnostic accuracy, ultimately providing better care for patients.
The goal of such AI models is not to replace radiologists, but to support them — to allow radiologists to focus on the "abnormal," which is something the human mind is particularly well suited for. Radiologists are experts at discerning unusual patterns amidst a sea of the mundane, and AI can free up their mental bandwidth by managing the routine.
AI can make it possible for radiologists to think more deeply about the subtle, abnormal, and strange — the "hard cases" where an early-stage diagnosis isn't clear-cut. By giving radiologists confidence in their assessment of "normal" and "obvious" scans, AI allows them to dedicate their time and focus to the scans that truly require their expertise.
Impact
The potential impact of AI-driven early lung cancer detection reaches far beyond technology; it touches the very core of what patients and healthcare systems hope to achieve: better survival, quality of life, and sustainable care. The promise of AI in early detection is nothing short of transformational.
Living Longer with Better Quality of Life
Imagine catching a small nodule on an x-ray — a subtle shadow barely discernible to even the most trained human eye. It could be the difference between a treatable disease and a devastating diagnosis.
For lung cancer patients, early detection offers a window of opportunity — a chance to begin treatment before the cancer spreads, significantly improving the odds of survival. Right now, only about 15% of lung cancer cases are caught in those precious early stages, but when they are, the five-year survival rate jumps to 56%. This is the promise of AI: the potential to find these nodules when they are still manageable, before they evolve into something far more dangerous.
AI-assisted diagnosis helps radiologists see beyond fatigue, beyond the limits of time and human capacity. With AI acting as a verified second reader, radiologists can more accurately and swiftly detect cancer at its earliest, most treatable stages. And with early detection comes earlier intervention—meaning patients not only live longer but do so with a higher quality of life. The true value lies in allowing patients to continue living their lives — more birthdays, more moments with family, more time to create meaningful memories.
Cancer Is Expensive, Early Detection Saves Costs
The human cost of late-stage lung cancer is immense, but the financial toll is also staggering.
In the United States, treating lung cancer in its advanced stages can cost upwards of $110,000 per patient during the final year of life. Early detection, by contrast, reduces these costs substantially—averaging $80,000 during initial and continuing care. That’s a difference of nearly $30,000 per patient. Beyond the emotional burden, the economic implications are clear: early detection means fewer resources spent on intensive treatments, hospital stays, and end-of-life care.
This economic benefit extends not just to individual patients and their families but to the healthcare system at large. Lower treatment costs mean fewer financial strains on healthcare institutions, better allocation of resources, and ultimately, the ability to serve more patients effectively. The math is simple: early intervention doesn’t just save lives; it saves money, allowing the system to focus on delivering better, more compassionate care.
Value for Healthcare Systems
AI-assisted lung cancer detection represents a pivotal shift for healthcare systems—a move from reactive to proactive care. Today’s healthcare institutions face significant challenges: an aging population, a shortage of radiologists, and an increasing demand for imaging. AI is not a replacement for human expertise but an essential tool to make that expertise go further. By automating routine scans and prioritizing those needing closer attention, AI helps radiologists focus on the difficult cases—the ones that truly need their full, undivided attention.
As noted above, Radiologists (like many specialists) are under immense pressure and are expected to review hundreds of studies per day with only a few minutes to analyze each scan. In this environment, AI becomes a critical partner. It supports radiologists by pre-screening studies, flagging areas of concern, and providing an extra layer of security in ensuring nothing is missed. It allows radiologists to do what they do best: apply their human intuition and clinical judgment to the complex and ambiguous cases that require it most.
The integration of AI is about more than efficiency; it’s about elevating the entire system of care. AI findings feed seamlessly into Electronic Health Records (EHR), Radiology Information Systems (RIS), and Picture Archiving and Communication Systems (PACS), ensuring that insights are shared across the care team without adding extra steps. This deep integration helps remove the bottlenecks that have traditionally slowed down radiology workflows, making healthcare systems more responsive and effective.
Value-Based Care and a Better Future for All
The potential of AI in early detection aligns directly with broader shifts in healthcare — specifically, the move towards value-based care. In value-based models, healthcare providers are rewarded not for the quantity of patients they see but for the quality of care they deliver. AI-enabled early lung cancer detection helps providers achieve exactly that: better outcomes for patients and, by extension, better scores in value-based assessments like the Hospital Value-Based Purchasing (VBP) Program and the Hospital Readmissions Reduction Program (HRRP).
The VBP program rewards hospitals for improvements in areas such as patient safety, efficiency, and mortality rates—all metrics that early detection of lung cancer directly impacts. The HRRP focuses on reducing avoidable readmissions, an area where catching cancer early can make a major difference. By reducing complications and the need for late-stage, high-intensity interventions, AI supports hospitals in achieving the metrics that matter most for value-based reimbursement.
Ultimately, AI solutions are the most promising path forward in addressing the current and future challenges of medical imaging. Their scalability means that, even as radiologist shortages loom, healthcare systems can continue to meet growing demand without sacrificing the quality of care. Without such strides in innovation, the challenges of increased workloads, declining specialist availability, and rising healthcare costs could severely impact care delivery. AI offers a pathway out of these challenges—a way to improve patient outcomes, lower costs, and ensure that healthcare systems are prepared for the future.
In this new paradigm, we don’t just see patients as numbers in a queue; we see individuals who deserve the best possible chance at a healthy future. AI is not just about better algorithms or faster computers—it’s about building a healthcare system that offers better care for every patient, in every community, every time.
Navigating Towards Hope
The path to transforming lung cancer care is clear: we need a comprehensive solution that identifies, measures, and manages lung nodules effectively, combining both ubiquity and precision. Early detection of lung cancer requires leveraging the strengths of both x-rays and CT scans—x-rays because they are everywhere, and CT scans because they offer the necessary precision.
To make this possible, advances in computer vision, particularly through neural networks and transformers, have equipped us with powerful tools capable of making early-stage lung cancer screening a reality. However, technology alone isn’t enough. Even the most accurate AI model is only as good as its ability to integrate into the existing fabric of clinical care.
The potential impact of AI-assisted early lung cancer detection extends beyond individual patients—it’s a game-changer for healthcare systems. Early detection saves lives, allowing patients to start treatment sooner, extend their lifespans, and enjoy a better quality of life. Financially, early diagnosis significantly reduces the cost of care, easing the economic strain on both patients and healthcare institutions. For healthcare systems, AI integration means greater efficiency, improved workflows, and a better ability to manage growing imaging demands, all while maintaining the quality of care.
Moreover, AI-driven early detection aligns seamlessly with value-based care initiatives, providing hospitals with tools to improve patient outcomes, reduce complications, and minimize unnecessary readmissions. It supports healthcare institutions in achieving key metrics for programs like the Hospital Value-Based Purchasing (VBP) Program and the Hospital Readmissions Reduction Program (HRRP), ultimately leading to better compensation, improved care standards, and enhanced patient experiences.
In the end, AI is about more than just algorithms and technology—it’s about providing better care for every patient, empowering radiologists to focus on the complex, and enabling healthcare systems to meet the challenges of tomorrow. Through early detection, seamless integration, and value-based impact, AI holds the promise to fundamentally reshape how we approach lung cancer, offering a future where early intervention is not just possible, but standard practice.
Comments
Loading
No results found